模拟一个ssd 更多...
#include <ftl.h>

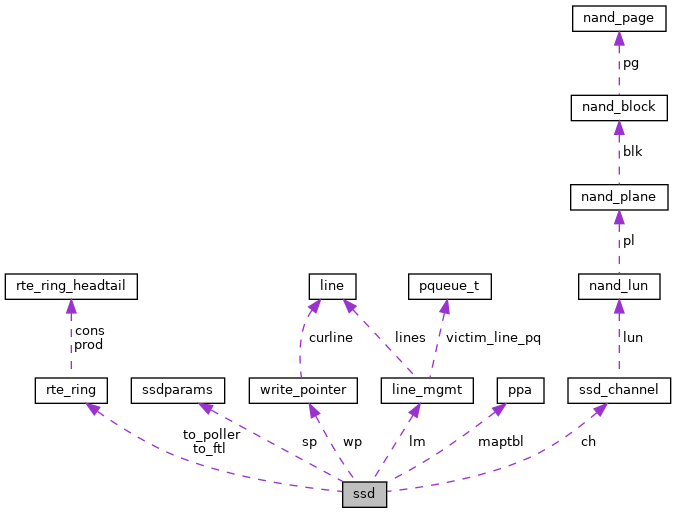
成员变量 | |
| char * | ssdname |
| struct ssdparams | sp |
| struct ssd_channel * | ch |
| struct ppa * | maptbl |
| 页映射表 更多... | |
| uint64_t * | rmap |
| 反向映射表, assume it's stored in OOB 更多... | |
| struct write_pointer | wp |
| struct line_mgmt | lm |
| struct rte_ring ** | to_ftl |
| 无锁ring队列,用于接收nvme下传的req 更多... | |
| struct rte_ring ** | to_poller |
| 存放完成的req,交给nvme线程 更多... | |
| bool * | dataplane_started_ptr |
| QemuThread | ftl_thread |
模拟一个ssd
| struct ssd_channel* ssd::ch |
| bool* ssd::dataplane_started_ptr |
| QemuThread ssd::ftl_thread |
| struct line_mgmt ssd::lm |
| struct ppa* ssd::maptbl |
页映射表
| uint64_t* ssd::rmap |
反向映射表, assume it's stored in OOB
| struct ssdparams ssd::sp |
| char* ssd::ssdname |
| struct rte_ring** ssd::to_ftl |
无锁ring队列,用于接收nvme下传的req
| struct rte_ring** ssd::to_poller |
存放完成的req,交给nvme线程
| struct write_pointer ssd::wp |